14 年
手机商铺
公司新闻/正文
626 人阅读发布时间:2025-07-28 16:52
细胞有几个核???
并非所有细胞都只有1个细胞核喔~
破骨细胞:高度分化的多核细胞,无克隆能力,无法传代培养,且破骨细胞体外培养较为困难......
Section.01
骨代谢: 背景知识
首先,我们来了解下有关骨代谢的专业术语!
骨重塑
骨重塑:指的是破骨细胞清除旧骨或受损骨质,并由成骨细胞形成的新骨取代的过程。
骨重塑过程由破骨细胞和成骨细胞的“交流”来调控完成[2]。
破骨细胞 (osteoclasts,OCs):是一种骨吸收细胞,源自造血干细胞,它通过分泌酸性酶和蛋白水解酶来降解骨质。
成骨细胞 (Osteoblasts,OBs):是一种骨形成细胞,它由间充质前体细胞在转录因子的连续作用下分化为骨祖细胞谱系而产生,并最终分化为骨细胞。
骨矿化
骨矿化:指的就是钙的沉淀过程。钙、磷等无机盐沉淀在骨头组织的过程,就叫骨的矿化。
作为一种特殊的结缔组织,骨骼具有高度矿化的结构和构造。一方面,作为内部支撑系统,骨骼可为身体提供结构基础,并为运动提供肌肉附着点。同时,骨骼还保护大脑和内脏器官,并为骨髓造血组织提供场所。此外,骨骼也是无机离子 (尤其是磷酸盐和钙) 的主要来源和储存地,它们能够积极参与体内矿物质稳态和能量代谢[4]。
骨吸收
骨吸收:指的是骨钙溶出的过程。也就是把钙从骨头里面“搬”出来。破骨细胞将硬骨组织分解为矿物质,同时将骨骼中的钙释放至血液中。
破骨细胞是仅有的明确可降解骨的细胞,在骨稳态和健康维持中至关重要。
破骨细胞是一种组织特异性的多核巨噬细胞,由血液及骨髓中的单核/巨噬细胞系分化而来 (图 2)。其分化过程经历破骨细胞前体 (osteoclast precursor cells,OPCs,或称 preosteoclasts)、融合的多核破骨细胞 (non-functional polykaryons)、成熟破骨细胞 (mature osteoclasts,也称极化的多核破骨细胞) 等几个阶段。
Section.02
破骨细胞的体外诱导
巨噬细胞系 RAW264.7 诱导破骨细胞
实验方案
(1) 用含 10% FBS 的 α-MEM 培养基将 RAW264.7 细胞制成细胞悬液,以 3×104 cells/孔的密度接种于 24 孔板中。
(2) 细胞接种 12 h 后,加入 RANKL (20-100 ng/mL)。每 3 天更换培养基,并同时补加 RANKL (20-100 ng/mL)。
(3) 较为明显的多核破骨细胞将在分化培养 4 天后开始出现,并在第 5 天至第 6 天逐渐变得丰富。
RAW 264.7 细胞表达 M-CSF 及其受体 c-fms。因此,仅加入 RANKL 就足以诱导破骨细胞分化,无需额外加入 M-CSF。
Section.03
破骨细胞,如何鉴定?
一、形态学鉴定
1. 多核巨细胞
相差显微镜下可见 ≥3 个细胞核 (成熟破骨细胞通常含 10–20 个核)。
2. 伪足结构
活化破骨细胞边缘呈“皱褶缘” (ruffled border),为骨吸收功能区域。鬼笔环肽染色后共聚焦显微镜观察 (特征性"封箱带"结构)

二、功能标志物检测
1. Trap 染色
破骨细胞产生许多酶,其中主要是抗酒石酸酸性磷酸酶 (tartrate-resistant acidic phosphatase, Trap),Trap 特异地分布于破骨细胞中,为破骨细胞所特有,通常作为鉴别破骨细胞的重要标志物。
2. 骨吸收实验
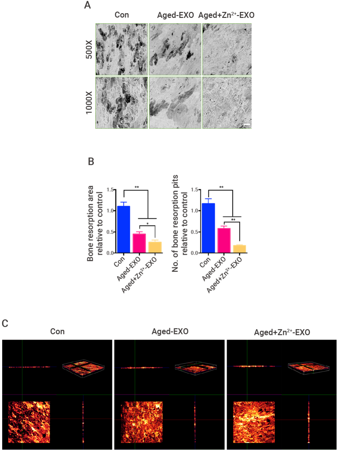
骨髓单核细胞 (BMMs) 接种于羟基磷灰石涂层板或骨片,观察吸收陷窝的情况。
例如,为了检测体外破骨细胞骨吸收功能的影响,将 BMMs 接种于磷酸钙涂层仿骨骨分析 Stripwell 板。培养期间,每天补充一次含有 M-CSF、RANKL 的新鲜培养基。10 天后,用超声波去除骨片表面细胞,用 SEM (扫描电子显微镜) 对吸收凹陷进行成像,并使用 I mageJ 软件对凹陷面积进行量化。用茜素红染色液对磷酸钙涂层仿骨骨分析 Stripwell 板进行染色,并使用共聚焦激光显微镜进行拍照,三维重建,观察骨片中的凹坑[5]。

三、分子标志物检测
qPCR/WB 检测 Trap、NFATc1、CTSK (组织蛋白酶 K)、DC-STAMP (细胞融合相关蛋白)。
qPCR/WB 技术实操不在赘述,需要的小伙伴可参考往期推文:从基础到进阶:PCR、qPCR 和 RT-PCR 不是一回事儿?(内含 Protocol);干货分享 | WB 常见问题及解决方案
|
产品推荐 |
|
RANKL/TNFSF11 Protein, Mouse (HY-P7425) www.medchemexpress.cn/recombinant-proteins/rank-l-tnfsf11-protein-mouse.html RANKL 是 RANK 的激活剂。当与 RANK 结合后,其诱导单核细胞/巨噬细胞谱系细胞分化为破骨细胞,并进一步导致破骨细胞前体成熟。 |
|
M-CSF Protein, Mouse (HY-P7085) www.medchemexpress.cn/recombinant-proteins/m-csf-protein-mouse.html M-CSF 是调节造血前体细胞(特别是单核吞噬细胞,包括巨噬细胞和单核细胞)存活、增殖和分化的关键协调因子。 |
|
TNFRSF11B/OPG Protein, Mouse (HEK293, His) (HY-P71017) www.medchemexpress.cn/recombinant-proteins/opg-protein-mouse-hek-293-his.html 竞争性抑制 RANKL-RANK 结合,负调控破骨细胞生成。 |
|
Red Blood Cell Lysis Buffer (HY-3010) www.medchemexpress.cn/inhibitor-kit/red-blood-cell-lysis-buffer.html 即用型溶液,能快速、有效的从人或鼠等的血液或组织样品中裂解并去除无核红细胞,不影响白细胞、正常组织或肿瘤细胞。 |
|
DMEM (High Glucose, L-Glutamine, Pyruvate, Phenol Red, no HEPES) (HY-K3001) www.medchemexpress.cn/inhibitor-kit/dmem-high-glucose-l-glutamine-pyruvate-phenol-red-no-hepes.html 广泛使用的基础培养基。 |
|
Rhodamine Phalloidin (HY-K0903) www.medchemexpress.cn/inhibitor-kit/rhodamine-phalloidin.html 罗丹明偶联的 Phalloidin,检测细胞骨架肌动蛋白结构的形成。 |
|
TRAP Antibody (YA2321) (HY-P82576) www.medchemexpress.cn/antibody/tr-ap-antibody-ya2321.html 适用于 Human, Mouse, Rat 的 WB, IHC-P, ICC/IF, IP。 |
|
NFAT2 Antibody (HY-P80243) www.medchemexpress.cn/antibody/nfat2-rabbit-mab.html 适用于 Human 的 WB, IHC-P, FC。 |

[1] Kim JM, et al. Osteoblast-Osteoclast Communication and Bone Homeostasis. Cells. 2020 Sep 10;9(9):2073.
[2] DONG Shiwu, et al. Break and then stand: novel insight into osteoclast functions in the skeletal system[J]. Journal of Army Medical University, 2022, 44(1): 79-88.
[3] Murshed M. Mechanism of Bone Mineralization. Cold Spring Harb Perspect Med. 2018 Dec 3;8(12):a031229. Erratum in: Cold Spring Harb Perspect Med. 2020 Aug 3;10(8):a040667.
[4] Shi C,et al. Recent advances in bone-targeted therapy. Pharmacol Ther. 2020 Mar;207:107473.
[5] Boyle WJ, et al. Osteoclast differentiation and activation. Nature. 2003 May 15;423(6937):337-42.
[6] Toda G, et al. Preparation and culture of bone marrow-derived macrophages from mice for functional analysis. STAR Protoc. 2020 Dec 31;2(1):100246.
[7] Sun W, et al. Sulforaphane inhibits multiple myeloma cell-induced osteoclast differentiation and macrophage proliferation by elevating ferroportin1. Cancer Chemother Pharmacol. 2024 Dec 11;95(1):3.
[8] Wen L, et al. TFAP2B governs the regulation of SIRT1 to inhibit osteoclast-induced bone destruction. Biochem Biophys Res Commun. 2025 Mar 8;752:151410.
[9] Yin S, et al. Dominoes with interlocking consequences triggered by zinc: involvement of microelement-stimulated MSC-derived exosomes in senile osteogenesis and osteoclast dialogue. J Nanobiotechnology. 2023 Sep 23;21(1):346.

