14 年
手机商铺
公司新闻/正文
995 人阅读发布时间:2024-09-06 12:51
巨噬细胞的主要功能是吞噬细菌、病毒等病原体,也可以消灭生物体内的肿瘤细胞和死亡细胞,在生物体中发挥“清道夫”的作用。巨噬细胞还可以通过呈递抗原,分泌趋化因子和细胞因子的方式参与免疫反应,激活其他免疫细胞。此外,巨噬细胞参与组织修复,在移植器官的存活和排异中发挥作用[1]。
但巨噬细胞也可能成为疾病的帮凶,促进肿瘤生长和转移,维持病原体在体内的存在,或导致组织损伤和炎症反应。
图1. 巨噬细胞吞噬细菌的过程。
巨噬细胞可根据微环境进一步极化为经典激活型 1 (M1) 和替代激活型 2 (M2)。M1 巨噬细胞由促炎因子如 IFN-γ、 TNF-α、LPS 和 GM-CSF 激活产生,分泌促炎细胞因子和一氧化氮以及活性氧 (ROS),促进炎症反应对对抗病原体感染。M2 型巨噬细胞由抗炎因子产生,有助于组织修复、免疫调节和纤维化[1][2]。


图 2. M1 型和 M2 型巨噬细胞[2]。
巨噬细胞可以大致分为 M1 和 M2 两种亚型,M2 可以进一步分为 M2a,M2b,M2c 和 M2d 四种表型。M1 对抗病原体感染,诱导促炎反应。M2 促进抗炎反应和肿瘤发展。另外,M2a 主要介导组织修复;M2b 负责免疫调节;M2c 在吞噬作用中起作用,M2d 参与肿瘤的血管生成。
02
一、从外周血液诱导巨噬细胞分化
将新鲜的抗凝血液样品与平衡密度梯度介质(Ficoll-Hypaque-1077 或 Lymphoprep) 混合。


图 4. 从外周血液诱导巨噬细胞分化[3]。
具体步骤 (供参考)[3]:
(1) 将分离得到的 PBMCs 加入含有 15% FCS 的 10 mL RPMI 1640 (含有 penicillin,streptomycin (详情:www.medchemexpress.cn/streptomycin.html)和 2 mM glutamine)。计数并将细胞浓度调节至 1×107 cells/mL。
选取不超过 8 小时的血样,实验效果最佳。
单核细胞将在大约 1 小时内附着在板上。在这段时间之后,他们将自发地分离。如果要在小板 (例如 6 孔板或 24 孔板) 中分化细胞,则在用温 PBS 洗涤细胞后,加入 10 mL RPMI1640/FCS 10%,并在 37°C 和 5% CO2下孵育过夜。在这段时间之后,单核细胞漂浮在上清液中。用细胞刮刀分离贴壁生长的细胞,以 250 ×g 在 4°C 下离心 5 min,对细胞进行计数,铺板。
人血清可以从不同的公司获得。如果您从献血者处获得血清,请制作一个不同供体的池,以避免分化细胞之间的差异。使用前,在 56°C 的水浴中加热 30 min。
仅向一个方向移动细胞刮刀。在几个方向上移动可能会降低细胞活力。
二、用 THP-1 细胞诱导巨噬细胞分化
▐ 细胞培养
(1) THP-1 细胞在含有 10% FBS 、2×10-3 M, L-Glutamine、1% 抗生素-抗真菌溶液和 50 × 10-6 M, 2-mercaptoethanol 的 RPMI 1640 培养基中培养。▐ 诱导巨噬细胞分化
(1) 将 THP-1 细胞接种在孔板中 (密度为 5 × 105cells/mL),加入 PMA (详情:www.medchemexpress.cn/Phorbol-12-myristate-13-acetate.html)(浓度为 50-200 ng/mL),处理细胞 24 h 以诱导分化。
图 5. PMA (HY-18739) (详情:www.medchemexpress.cn/Phorbol-12-myristate-13-acetate.html)(100, 200 ng/mL) 诱导 THP-1 细胞贴壁和分化。
PMA 处理 24 h 后细胞由悬浮生长变为贴壁生长,高倍镜下可看到部分细胞的胞浆里含有大量颗粒状物质,同于之前的透亮状态; 可观察到细胞变得更扁平,呈不规则形,部分细胞有伪足伸出,贴壁呈阿米巴样生长。(已经过 MCE 生物实验验证)。
▐ 巨噬细胞极化(1) M0 静息巨噬细胞的极化
在用 PMA 处理细胞 24 h 后,用无血清培养基洗涤分化的贴壁细胞两次,然后在无 PMA 的培养基中静置 24 h,以获得 M0 静息巨噬细胞。
(2) M1 经典激活巨噬细胞的极化
在用 PMA 处理细胞 24 h 后,用 100 ng/mL LPS 和 20 ng/mL IFN-γ 共培养细胞 24 h,以获得经典激活的 M1 型巨噬细胞。
(3) M2 替代激活巨噬细胞的极化
在用 PMA 处理细胞 24 h 后,用 20 ng/mL IL-4 和 20 ng/mL IL-13 共培养细胞 24 h,以获得替代激活的 M2 型巨噬细胞。
一、形态学差异
M2 型巨噬细胞:多为圆形体,细胞表面的突起较少。M2 型巨噬细胞的细胞质内含有更多的吞噬体和细胞器,这些结构参与清除死亡细胞和促进组织再生[6]。


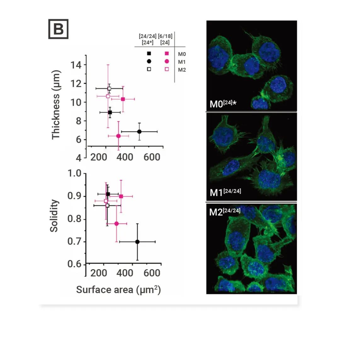
图 6. M1 型和 M2 型巨噬细胞的形态学特征[6]。
A. 巨噬细胞在 LPS/IFN-γ 以及 IL4/IL13 的作用下极化为 M1 和 M2 亚型,以及其在光学显微镜下的形态特征。B. 左图:M0/M1/M2 型巨噬细胞在细胞厚度和坚固度方面的形态描述。右图:M0/M1/M2 型巨噬细胞在电子显微镜下的细胞核 (蓝) 和肌动蛋白 (绿) 特征。
二、表面标志物
M2 分泌抗炎性细胞因子,如 IL-10、CCL18 和 CCL22。M2 型巨噬细胞还表达几种受体,如甘露糖受体 CD206 (或 MRC1)、清除受体 CD163、dectin-1 和 DC-SIGN[3][7]。
表 1. M1 和 M2 型巨噬细胞分泌的表面标志物[3][7]。
04
|
产品推荐 |
|
CD3+ T 细胞阴性分选试剂盒(详情:www.medchemexpress.cn/inhibitor-kit/human-cd3-t-cells-negative-selection-kit.html) 利用单克隆抗体和磁性选择从人外周血单核细胞 (PBMC) 中分离出 CD3+ T 细胞。 |
|
人 M-CSF 重组蛋白(详情:www.medchemexpress.cn/recombinant-proteins/m-csf-protein-human.html) 造血生长因子,影响巨噬细胞的存活和功能,并具有抗肿瘤活性。 |
|
人 GM-CSF 重组蛋白(详情:www.medchemexpress.cn/recombinant-proteins/gm-csf-protein-human.html) 造血生长因子,刺激多能祖细胞,具有促炎活性。 |
|
胎牛血清(详情:www.medchemexpress.cn/inhibitor-kit/fetal-bovine-serum-superfine-uruguay.html) 适用于各种正常和肿瘤细胞系,原代细胞,一些干细胞和一些对环境非常敏感的细胞的培养。 |
|
RPMI 1640 培养基(详情:www.medchemexpress.cn/inhibitor-kit/rpmi-1640-l-glutamine-phenol-red-no-hepes.html) 用于培养 HeLa、Jurkat、MCF-7、PC12、外周血单核细胞 (PBMC) 、星形胶质细胞和癌细胞。 |
|
人重组 IFN-γ 蛋白(详情:www.medchemexpress.cn/recombinant-proteins/ifn-gamma-protein-human.html) 抗病毒和抗肿瘤活性,参与细胞代谢和分化的相互作用。 |
|
人重组 IL-4 蛋白(详情:www.medchemexpress.cn/recombinant-proteins/il-4-protein-human.html) 淋巴细胞生长因子,刺激 B 细胞增殖分化,参与炎症反应。 |
|
人重组 IL-13 蛋白(详情:www.medchemexpress.cn/recombinant-proteins/il-13-protein-human-hek293-his.html) 影响单核细胞形态,生长和表面抗原表达和表型,并引发 B 细胞增殖。 |
|
LPS(详情:www.medchemexpress.cn/lipopolysaccharide.html) 内毒素,激活免疫系统的致病相关分子。 |
|
PMA(详情:www.medchemexpress.cn/Phorbol-12-myristate-13-acetate.html) PKC、SphK 和 NF-κB 的激活剂。可诱导 THP-1 细胞分化。 |