14 年
手机商铺
公司新闻/正文
334 人阅读发布时间:2024-05-22 17:44
限制性内切酶不仅在分子克隆中有着广泛应用,还可以应用于疫苗研发生产、基因测序、SNP 鉴定、ddPCR 等领域。在往期的内容中,我们已经介绍了什么是限制性内切酶以及内切酶的分类,本期就来为大家盘点一下在使用内切酶过程中最容易出现的问题以及解决方法。

限制性内切酶的名称通常由其来源物种的分类决定,属名首字母 + 种名前两位字母 + 血清型/菌株 + 同菌株的多种限制酶流水号罗马数字。
为了方便大家理解,咱们以 Hind III 为例:


▐ 问题 1:酶切不完全

▐ 问题 2:酶切后 DNA 琼脂糖凝胶电泳呈弥散状

▐ 问题 3:胶中条带与预期不符

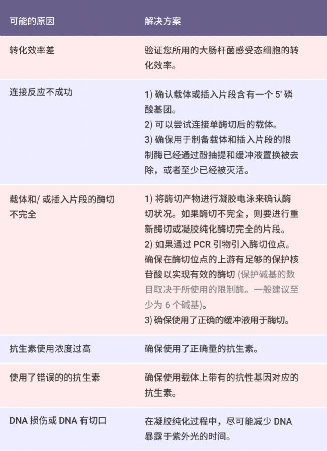
▐ 问题 4:克隆很少或没有

▐ 问题 5:假阳性过多


限制性内切酶在实验中的应用非常广泛,实验过程中会遇到的问题也多种多样。
有了小 M 给大家总结的各类实验问题及解决方案,相信大家的实验会更加顺利~产品推荐













