14 年
手机商铺
公司新闻/正文
583 人阅读发布时间:2024-01-12 16:22
佐剂 (Adjuvant) 一词源于拉丁语 “Adjuvare”,意思是“帮助” 法国兽医加斯顿•拉蒙于 1920 年发现接种白喉疫苗的马如果在注射部位出现炎症性脓肿,抗体滴度会更强[1]。大约在同一时间,Glenny 等人发现了吸附在明矾上的白喉毒素疫可以产生更好的抗体反应[1]。
疫苗佐剂被定义为添加到疫苗或与疫苗抗原一起使用以增加或增强并以抗原的特异性免疫反应作为目标的试剂。
▐ 获批疫苗中的佐剂
长久以来,铝佐剂一直是获批疫苗产品最常使用的佐剂,其作用机制主要是在注射部位形成抗原储藏库,使抗原缓慢释放,刺激浆细胞产生抗体[1]。但是铝佐剂的有着诸多不足:如容易引起机体过敏反应、含铝佐剂的生物制品不宜冷冻,冷冻后容易变性等。因此,开发新型佐剂也就成为了疫苗开发过程中的痛点。
表 1. 获批疫苗中的佐剂[1][2]。

例如,2017 年经 FDA 获批的新型乙肝疫苗 Heplisav-B (含佐剂 CpG 1018,一种 TLR 9 激动剂),该药物是世界
CpG ODN 佐剂获批的疫苗[3]。
不同类型的 CpG ODN 的结构特征与免疫效应各有不同,一般分为 A、B、C 三类(表 2)。
表 2. 不同类别的 CpG ODN 及其作用[4][5]。

▐ CpG ODN 触发 TLR9 在免疫中的作用
未甲基化的 CpG 基序在细菌和病毒 DNA 中普遍存在,但 CpG 基序在脊椎动物基因组常被甲基化。无论 CpG 基序是否存在,DNA 都被内吞到细胞腔室中,并暴露于 TLR9。如果 DNA 含有 CpG 基序,则 TLR9 被激活。TLR9 可以识别未甲基化的 CpG 基序,有效检测到入侵的病毒核酸。
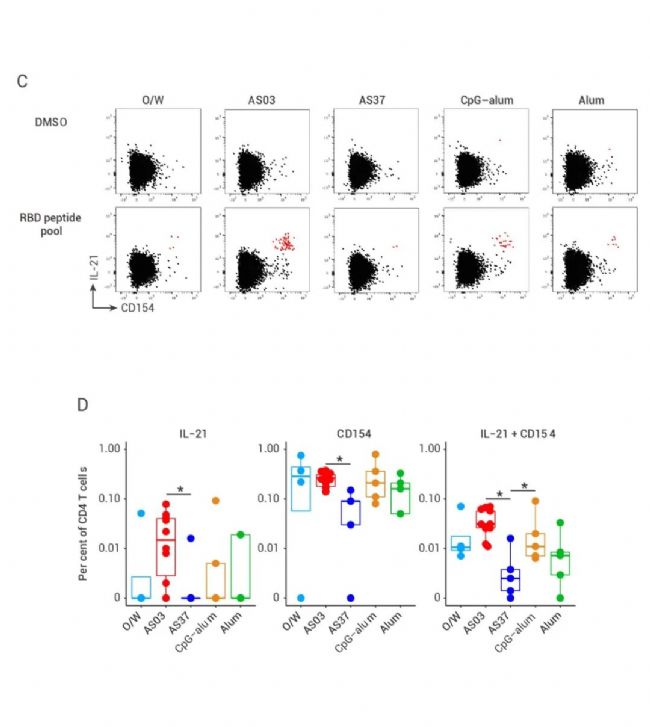
图 3. RBD-NP 免疫诱导强大的抗体反应[6]。
A-B: 接种 RBD-NP (结合在蛋白纳米颗粒支架上的 SARS-CoV-2 刺突蛋白受体结合域)后多个时间点血液中特异性 CD4 T 细胞反应。分泌 IL-2、IFNγ 或 TNF 的 CD4 T 细胞被绘制为 Th1 细胞反应 (A),产生 IL-4 的 CD4 T 细胞被绘制为 Th2 细胞反应(B)。C: 流式检测在体外用 DMSO 或 SARS-CoV-2 RBD 肽池刺激后 IL-21 和 CD154 的表达。D: 接种 RBD-NP 后第 28 天血液中特异性 CD154+ 和 CD154+IL-21+ CD4 T 细胞的反应。
经过多项实验表明,该疫苗可刺激强大且持久的中和抗体反应, 保护恒河猴免受 SARS-CoV-2 的侵害。这些数据也强调了包含 CpG ODN 佐剂的 RBD-NP 疫苗在促进对 SARS-CoV-2 的保护性免疫方面的有效性,推动了该疫苗进行 I/II 期临床试验 (NCT04742738 和 NCT04750343)。
佐剂是疫苗中增强免疫反应强度、广度和持久性的关键成分。但是长久以来获批人类使用的佐剂
。作为 TLR9 受体的有效激动剂,新型疫苗佐剂 CpG ODN 可以活化 pDC 和/或 B 细胞,增强免疫反应。
| ODN 1826 B 类 CpG ODN,一种 TLR9 激动剂。 |
| Agatolimod B 类 CpG ODN,一种 TLR9 激动剂。 |
| CpG 1018 B 类 CpG ODN,一种 TLR9 激动剂。 |
| ODN 1668 B 类 CpG ODN,一种 TLR9 激动剂。 |
| ODN 2216 A 类 CpG ODN,一种 TLR9 激动剂。 |
| ODN 2395 C 类 CpG ODN,一种 TLR9 激动剂。 |
| ODN TTAGGG 抑制性寡核苷酸,一种 TLR9、AIM2 和 cGAS 拮抗剂。 |
| QS-21 一种免疫刺激型皂甙,可作为有效的疫苗佐剂。 |
| Aluminum Hydroxide 具有口服活性的铝佐剂的一种主要形式。 |
| Squalene 胆固醇合成的中间产物。 |
| Sorbitan trioleate 一种具有口服活性的非离子表面活性剂。 |
| α-Vitamin E 一种天然存在的维生素 E。 Tween 80 一种表面活性剂。 |