MedChemExpress LLC品牌商

14

手机商铺

qrcode
商家活跃:
产品热度:
  • NaN
  • 0
  • 0
  • 2
  • 2
品牌商

MedChemExpress LLC

入驻年限:14

  • 联系人:

    高小姐

  • 所在地区:

    上海 浦东新区

  • 业务范围:

    技术服务、耗材、细胞库 / 细胞培养、原辅料包材、试剂

  • 经营模式:

    代理商 经销商

在线沟通
推荐产品

蛋白 A/G 磁珠

品牌:MedChemExpress(MCE)

¥455 - 1950

咨询

MG-132,133407-82-6

品牌:MedChemExpress(MCE)

¥165 - 4900

咨询

PEG300聚乙二醇,25322-68-3

品牌:MedChemExpress(MCE)

¥350 - 1400

咨询

Phorbol 12-myristate 13-acetate佛波酯,16561-29-8

品牌:MedChemExpress(MCE)

¥550 - 4500

咨询

蛋白酶抑制剂 Cocktail (EDTA-Free,100× in DMSO)

品牌:MedChemExpress(MCE)

¥230 - 9750

咨询
查看全部产品

公司新闻/正文

MCE | 癌相关基因 ALK 参与胖瘦调节

349 人阅读发布时间:2021-08-14 10:06

说到 ALK (间变性淋巴瘤激酶, Anaplastic Llymphoma Kinase) ,我们第一反应是什么? 没错,是癌症,Alk 基因在不同类型的癌症中经常发生突变,在致癌驱动因素中有着相当重要的地位,但是 ALK 其他方面我们还知之甚少,这篇新的报道揭开了 ALK 鲜为人知的一面。
大多关于体重增加敏感性的研究都集中在肥胖易感遗传研究上,而奥地利 IMBA 研究所 Josef M. Penninger 和瑞士 Nestle 研究所 Nele Gheldof 的团队选择了反其道而行。

首先,研究人员对 Estonian 生物库中的新陈代谢健康的人群 (20-44 岁) 进行了全基因组关联分析 (Genome-Wide Association Study, GWAS),通过 BMI 指数分组,对比瘦子和正常体重控制组数据,找到了一些和瘦相关的基因位点,意外的发现其中一个变异位于 Alk 基因的第一个内含子上
新闻图片1
新闻图片2
Estonian 人群 GWAS 分析
 然后利用果蝇对候选基因进行优选排序,用 RNAi 介导的敲降对 5 个候选位点附近的 ~1Mb 内的 38 个基因敲降,并评估对果蝇全身甘油三酯水平的影响。多次重复试验证实了正常和高糖饮食中,Alk 的敲降会导致甘油三酯水平的降低
新闻图片3
 Alk 敲降的果蝇中正常饮食 (左) 和高糖饮食 (右) 甘油三酯水平均降低
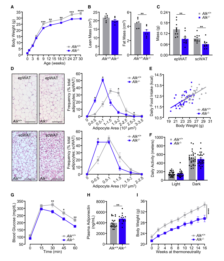
最后,研究人员在小鼠中进行验证。Alk 敲除小鼠在运动、协调和平衡、痛觉、外表、生育能力、组织形态、血液成分、血清化学上对比控制组没有显著差异,Alk 缺陷小鼠的皮下脂质积累减少,以同样条件喂养数周,Alk 缺陷小鼠表现出体瘦的表型,且脂联素水平升高,葡萄糖稳态改善,但食物摄入量和活动量没有变化。不仅如此,Alk 缺陷小鼠还表现出对饮食和瘦素突变诱导的肥胖的抵抗性。
新闻图片4
用标准食物喂养的 Alk 基因敲除小鼠表现出体瘦特征
为了进一步了解 ALK 介导的体重控制,研究人员检测了小鼠组织中 ALK mRNA 的表达,并观察到小脑、皮质、尤其是中枢神经系统的下丘脑中 ALK mRNA 的高水平表达。经过多重验证,发现 ALK 在中枢神经系统中起着控制体重和体重增加的作用。
作者认为,Alk  基因作为 "瘦子" 基因需要进一步研究,靶向 ALK 可能利于对抗肥胖。目前 ALK 抑制剂在癌症研究方向已经取得不错的成果,然而作为胰岛素受体亚群的一员,ALK 的功能研究还较少,该研究的发现也说明了 ALK 的抑制在癌症外其他方面治疗也极具潜力。
原文链接Michael Orthofer, et al. Identification of ALK in Thinness. Cell. 2020 May 13;S0092-8674(20)30497-9. 
MCE 部分 ALK 抑制剂
化合物 作用
Alectinib 有效,选择性和口服的 ALK 抑制剂,其 IC50 为 1.9 nM
Brigatinib 有效,选择性的 ALK 抑制剂,IC50 值为 0.6 nM
NVP-TAE 684 高效的,选择性的 ALK 抑制剂
GSK1838705A 高效,可逆的 IGF-IR 和胰岛素受体 (insulin receptor) 抑制剂,也可抑制 ALK
X-376 有效的高特异性 ALK 酪氨酸激酶抑制剂 (TKI) (IC50=0.61 nM)
CEP-28122
mesylate salt
高度有效的选择性 ALK 抑制剂, IC50 值为 1.9 ± 0.5 nM

上一篇

MCE | HPV 疫苗要不要打?

下一篇

MCE 抗乳腺癌化合物库

更多资讯

我的询价