MedChemExpress LLC品牌商

14

手机商铺

qrcode
商家活跃:
产品热度:
  • NaN
  • 0
  • 0
  • 2
  • 2
抗耐药性化合物库
询价
品牌商

MedChemExpress LLC

入驻年限:14

  • 联系人:

    高小姐

  • 所在地区:

    上海 浦东新区

  • 业务范围:

    技术服务、耗材、细胞库 / 细胞培养、原辅料包材、试剂

  • 经营模式:

    代理商 经销商

在线沟通
推荐产品

蛋白 A/G 磁珠

品牌:MedChemExpress(MCE)

¥455 - 1950

咨询

MG-132,133407-82-6

品牌:MedChemExpress(MCE)

¥165 - 4900

咨询

PEG300聚乙二醇,25322-68-3

品牌:MedChemExpress(MCE)

¥350 - 1400

咨询

Phorbol 12-myristate 13-acetate佛波酯,16561-29-8

品牌:MedChemExpress(MCE)

¥550 - 4500

咨询

蛋白酶抑制剂 Cocktail (EDTA-Free,100× in DMSO)

品牌:MedChemExpress(MCE)

¥230 - 9750

咨询
查看全部产品

公司新闻/正文

KRAS 突变型肺癌耐药性探索

331 人阅读发布时间:2020-12-04 15:39

  全球每年大约有 160 万人死于肺癌,肺癌是目前世界上死亡率最高的癌症之一。
新闻图片1
  KRAS 是一种致癌基因,编码 KRAS 蛋白 (一种 small GTPase 转导蛋白)。KRAS 通过结合 GTP/GDP 控制其活跃状态,进而控制其信号传递和下游级联反应。致癌性 KRAS 突变会破坏 GTPase 活性,进而使 KRAS 蛋白锁定在活跃状态下,从而使启动和维持肿瘤发生的信号过度活跃。在此前的《“不可成药靶点” KRAS:关门才是大吉”》一推文中,我们介绍了 KRAS 的工作机制以及直接靶向 KRAS 蛋白的 AMG 510, MRTX849 等抑制剂。相对于风头正盛的“直接靶向”,靶向下游的效应因子仍占据 KRAS 突变肺癌靶向治疗的重要地位。
 
  KRAS 突变肺癌中,针对关键效应因子 (包括 MAPK 通路成分 RAF、MEK 和 ERK) 的策略,受其持续抑制的相关毒性和/或适应性耐药机制所阻碍。除了开发新的抑制剂和靶点之外,联合治疗成为了克服肿瘤适应性耐药的首要考虑之一。如何开发这种联治疗方案,纪念斯隆-凯特琳癌症中心 Scott W. Lowe 教授的团队在题为 “A combinatorial strategy for treating KRAS-mutant lung cancer” 的文章给我们做了一次经典的“示范”。
新闻图片2
  靶向  KRAS 下游效应因子常由于代偿性或平行途径的激活而受阻,如 KRAS 突变型肺癌对 MEK 抑制的抗性 (耐药性) 是由受体酪氨酸激酶 (RTK) 信号的反馈激活引起的。该研究中,作者采用系统化的方法来确定 MEK 抑制剂的联合治疗目标。
新闻图片3
  图 1. 间质样 KRAS 突变型肺癌中的 MAPK 反馈机制
新闻图片4
  主要细胞系:KRASG12C 突变型肺癌细胞 (H23 和 H2030 细胞系)。
 
  动物模型:KRAS 突变患者来源异种移植小鼠 (A549, H2122 细胞系),KRASG12D 基因工程小鼠模型 (GEMM)。
 
  主要实验方法:shRNA 文库筛选,免疫印迹和 RAS-GTP 检测,qRT-PCR,micro-CT 技术,免疫组织化学。
新闻图片5
  ■ shRNA 筛选鉴定 Trametinib 敏化剂 (Sensitizer)
 
  通过针对 536 种人类激酶的随机 shRNA 文库筛选,鉴定出 8 个目标 shRNA,通过 MEK 抑制剂 Trametinib (曲美替尼) 处理,排除 2 个,再通过细胞验证,确定了 BRAF、CRAF、ERK2 和 FGFR1 为最佳候选基因,这些基因的抑制作用使 KRAS 突变的肺癌细胞对 MEK 抑制剂 Trametinib 敏感。
新闻图片6
  图 2. 筛选影响 Trametinib 敏感性的基因
 
  Trametinib 对 ERK 的反馈再激活有负面影响,但是 MAPK 通路的再激活还是会发生。抑制 ERK 能阻断 Trametinib 处理后 ERK 信号的反弹,说明了 KRAS 突变肿瘤对 MAPK 信号通路的显著依赖性。另外,用 Trametinib 处理的 KRAS 突变细胞也显示 PI3K 和 JAK/STAT 途径的代偿性激活。
 
  ■ 抑制 FGFR1 可增强 Trametinib 的作用
 
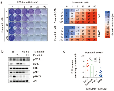
  已有报道表明,多种受体酪氨酸激酶 (RTKs) 涉及 RAS 通路拮抗剂适应性耐药。实验表明,FGFR1 shRNA 不能抑制 KRAS 突变型肺癌的增殖,但与 Trametinib 联合使用时表现出协同抑制作用。多重激酶抑制剂 Ponatinib (普纳替尼) 对 FGFR1 过表达的肺癌有抑制作用,它与 Trametinib  协同抑制细胞增殖,其抑制作用与 p-FRS2 诱导的程度相关。这种协同作用归功于 Ponatinib 影响 MAPK 和 PI3K 途径再激活的综合能力。
新闻图片7
  图 4. Trametinib+Ponatinib 抑制 KRAS 突变肺细胞的增殖
 
  另外,抑制 FGFR1 对 Trametinib  的协同作用还具有特异性,例如,与 FGFR1/FRS2有关,而非 FGFR2 或者 FGFR3;对于 KRAS 突变型非癌细胞效果显著,而 KRAS 野生型肺癌细胞中效果不显著;在胰腺癌细胞系中具有协同作用,而在大肠癌细胞中无效。重要的是,这种基因型和组织特异性与 Trametinib 单一处理时触发 FRS2 磷酸化的能力有关。
 
  ■ 抑制 MEK/FGFR1 诱导 KRAS 突变的肿瘤消退
 
  KRAS 突变型人源肿瘤异体移植 (PDX) 和 GEMM 小鼠模型中进行验证,两种模型显示结果相似,Trametinib+Ponatinib 处理明显导致肿瘤消退。此外,他们还检测了 Trametinib 在 KRAS 突变型肿瘤中诱导 FGFR1 信号传导的能力。
新闻图片8
  图 5. FGFR1 shRNA/Ponatinib+Trametinib 的抗肿瘤作用
 
  KRAS 突变的 PDX 模型显示,Trametinib 处理后 FRS2, ERK 和 AKT 磷酸化同时增加,但这种作用被 Ponatinib 消除了。
 
  总结:该研究是对解决靶向 KRAS 突变肿瘤耐药性的探索,从耐药性相关基因的筛选、细胞验证到体内小鼠实验验证,结合细胞信号通路,最终确定了 FGFR1 信号的反馈激活是 KRAS 突变型肺癌对 Trametinib 的适应性耐药的重要机制,为 Trametinib 与 FGFR1 抑制剂联合用于治疗 KRAS 突变型肺癌提供了有力的支持。也证明了靶向适应性耐药机制可以提高分子靶向疗法的疗效,并为开发治疗 KRAS 突变型肺癌的合理策略提供了一条途径。
 
  原文链接:DOI: 10.1038/nature18600
 
  继抗乳腺癌化合物库上线之后,MCE 又整理了抗肺癌相关化合物库,现已上线!
 
  相关产品
 
 
  收录了 600+ 具有明确或潜在抗肺癌活性的化合物,这些化合物靶向肺癌治疗中的关键靶点及信号通路。MCE 抗肺癌化合物库是筛选抗肺癌活性化合物及其他肺癌相关研究的重要工具。
 
 
  有效的,具有口服活性的多靶点激酶抑制剂,能抑制 Abl, PDGFRα, VEGFR2, FGFR1 和 Src。
 
  Doxycycline
 
  四环素抗生素,广谱的金属蛋白酶 (MMP) 抑制剂;能改变 Tet 蛋白的构像,诱导 shRNA 的表达。

上一篇

抗肺癌化合物库

下一篇

重组蛋白常见的融合标签

更多资讯

我的询价