MedChemExpress LLC品牌商

14

手机商铺

qrcode
商家活跃:
产品热度:
  • NaN
  • 0
  • 0
  • 2
  • 2
TBI-166,1353734-12-9
¥1363 - 4800
品牌商

MedChemExpress LLC

入驻年限:14

  • 联系人:

    高小姐

  • 所在地区:

    上海 浦东新区

  • 业务范围:

    技术服务、耗材、细胞库 / 细胞培养、原辅料包材、试剂

  • 经营模式:

    代理商 经销商

在线沟通
推荐产品

蛋白 A/G 磁珠

品牌:MedChemExpress(MCE)

¥455 - 1950

咨询

MG-132,133407-82-6

品牌:MedChemExpress(MCE)

¥165 - 4900

咨询

PEG300聚乙二醇,25322-68-3

品牌:MedChemExpress(MCE)

¥350 - 1400

咨询

Phorbol 12-myristate 13-acetate佛波酯,16561-29-8

品牌:MedChemExpress(MCE)

¥550 - 4500

咨询

蛋白酶抑制剂 Cocktail (EDTA-Free,100× in DMSO)

品牌:MedChemExpress(MCE)

¥230 - 9750

咨询
查看全部产品

公司新闻/正文

大脑修复!小胶质再生可改善 TBI后认知障碍

1091 人阅读发布时间:2020-03-25 11:02

  创伤性脑损伤(TBI)是指由头部受到撞击,打击或颠簸或穿透性颅脑损伤造成的颅内损伤。轻度 TBI 即日常所说的脑震荡,重度 TBI 可能导致死亡,或导致长时间的意识丧失或健忘。近日,Jana Vukovic 研究团队发现再生小胶质细胞以 IL-6 依赖的方式促进大脑修复,相关研究成果发表在《Cell》上。
新闻图片1
 
  研究亮点:
 
  从受伤的大脑中去除小胶质细胞并不能缓解认知缺陷
 
  小胶质细胞再生可以减轻学习障碍并刺激神经发生
 
  小胶质细胞再生可正向调节受伤脑部的微环境
 
  小胶质细胞再生在神经元中诱导 IL-6 产生并介导神经保护
 
  研究人员发现从小鼠脑部清除小胶质细胞对 TBI 没有显著影响,但是通过药理或遗传方法诱导这些细胞再生则可产生神经保护性小胶质细胞表型,且利于创伤后恢复。这些再生小胶质细胞的有益作用很大程度依赖于 IL-6 反式信号,能增强成人神经发生,特别是通过提高新生神经元的存活率来直接支持认知功能。作者认为,可以通过控制哺乳动物大脑中小胶质细胞获得神经保护性和前再生表型,以修复和缓解因脑损伤引起的认知缺陷。
新闻图片2
 
  已知认知功能障碍和反应性小胶质细胞是 TBI 的标志,目前关于小胶质细胞对 TBI 的具体作用我们仍知之甚少,小胶质细胞对继发性炎症是否有驱动作用,其作用是支持还是阻碍内源性修复,在不同的神经胶质瘤中是否作用相同,在不同损伤进程里作用是否相同?针对这一系列问题,Jana Vukovic 团队建立并通过 TBI 小鼠模型进行了研究。
 
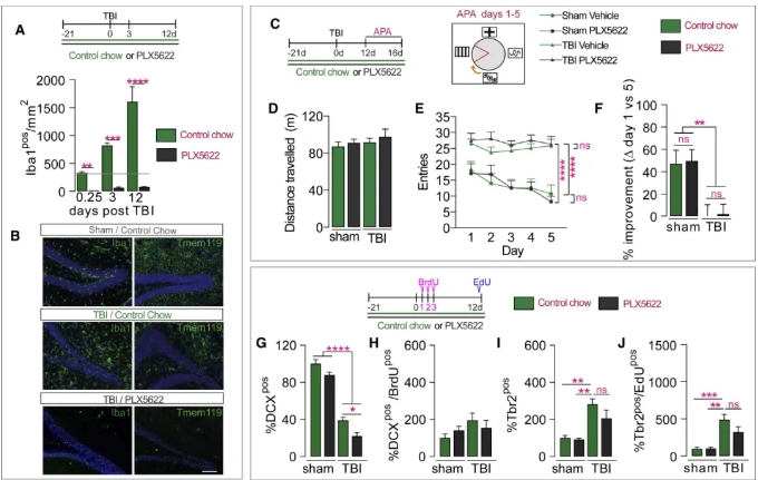
  消除小胶质细胞对 TBI 无显著影响
 
  通过 CSF-1R 拮抗剂 PLX5622 处理使小胶质细胞耗竭,结果表明去除小胶质细胞 (及其他 CSF-1R 依赖性脑巨噬细胞) 不影响 TBI 小鼠的认知能力。
 
新闻图片3
  图 1. 持续使用 PLX5622 处理持续消耗小胶质细胞不影响空间学习和记忆能力
 
  TBI 后小胶质细胞的再生改善学习障碍
 
  在 CX3CR1CreER 小鼠中,通过白喉毒素 (Diphtheria toxin, DT) 处理选择性消融小胶质细胞和小胶质细胞再生实验,发现 TBI 小鼠在术后星形胶质细胞出现再生,形态不同于原始小胶质细胞,且小胶质细胞的再生不影响星形胶质细胞数量。值得注意的是,在活跃地点回避 (APA) 测试中,遗传学和药理学方法导致的小胶质细胞的再生都能显著地缓解了受伤 12 天后 TBI 急性期小鼠认知缺陷,而对 TBI 的慢性期无效。
新闻图片4
 
  图 2. 小胶质细胞耗竭和再生改善空间学习和记忆能力
 
  在 CX3CR1creERT2 x iDTR 小鼠中,TBI 后 DCXpos (Doublecortin, 标记未成熟神经元)神经元细胞总量减少 60%,术后第 12 天进行小胶质细胞再生 (Tamoxifen 处理组),脉冲实验也显示了其未成熟的神经元数量增加。当使用药理学方法在急性期诱导小胶质细胞再生时,DCXpos 细胞数量亦增加。另外,小胶质细胞耗竭再生的小鼠大脑海马组织体积更大,结合 APA 测试,发现 TBI 后的神经发生改善学习能力依赖于小胶质细胞再生。
 
  IL-6 反式信号介导小胶质细胞再生的神经保护作用
 
  基因表达检测发现,IL6Ra, IL6st , 信号转导子, STAT3 的表达量随小胶质细胞再生而增加,再通过小鼠局部注射等实验方法确定,小胶质细胞再生的神经保护作用是通过 IL-6 反式传递信号介导的。另外,研究了在转录水平上,损伤脑内再生小胶质细胞的基因表达谱与原始小胶质细胞的基因表达谱有根本区别,主要的变化是再生细胞的反应性降低和增殖能力增强。
新闻图片5
 
  图 3. RNA 测序以及小胶质细胞再生过程中调控途径的改变
 
  相关产品
 
  PLX5622是c-Fms 抑制剂
 
  PLX5622 是高度选择性的、能透过血脑屏障的、口服有效的 CSF1R 抑制剂,Ki 值为 5.9 nM,可用于病程发展前和过程中,扩大的和特异性的小胶质细胞的消除。PLX5622 具有较好的药理学特性。
 
  Tamoxifen
 
  Tamoxifen (ICI 47699) 是一种选择性雌激素受体调节剂 (SERM),可阻断乳腺细胞中的雌激素作用,并可激活其他细胞,如骨骼,肝脏和子宫细胞中的雌激素活性。Tamoxifen 是一种有效的 Hsp90 激活剂,可增强 Hsp90 分子伴侣 ATPase 的活性。

上一篇

Paclitaxel-紫杉醇-MCE

下一篇

又一例艾滋治愈者出现后CCR5表示没有被HIV承包

更多资讯

我的询价